Blender: jak ustawić środek obiektu?

Manipulowanie środkiem obiektu w Blenderze to jedna z podstawowych czynności, którą warto jak najszybciej opanować. Trzeba przy tym pamiętać o pewnych zasadach i znać właściwe skróty klawiszowe.

Blender: jak ustawić środek obiektu?Blender: jak ustawić środek obiektu?
Źródło zdjęć: © dobreprogramy | Sebastian Barysz
Sebastian Barysz

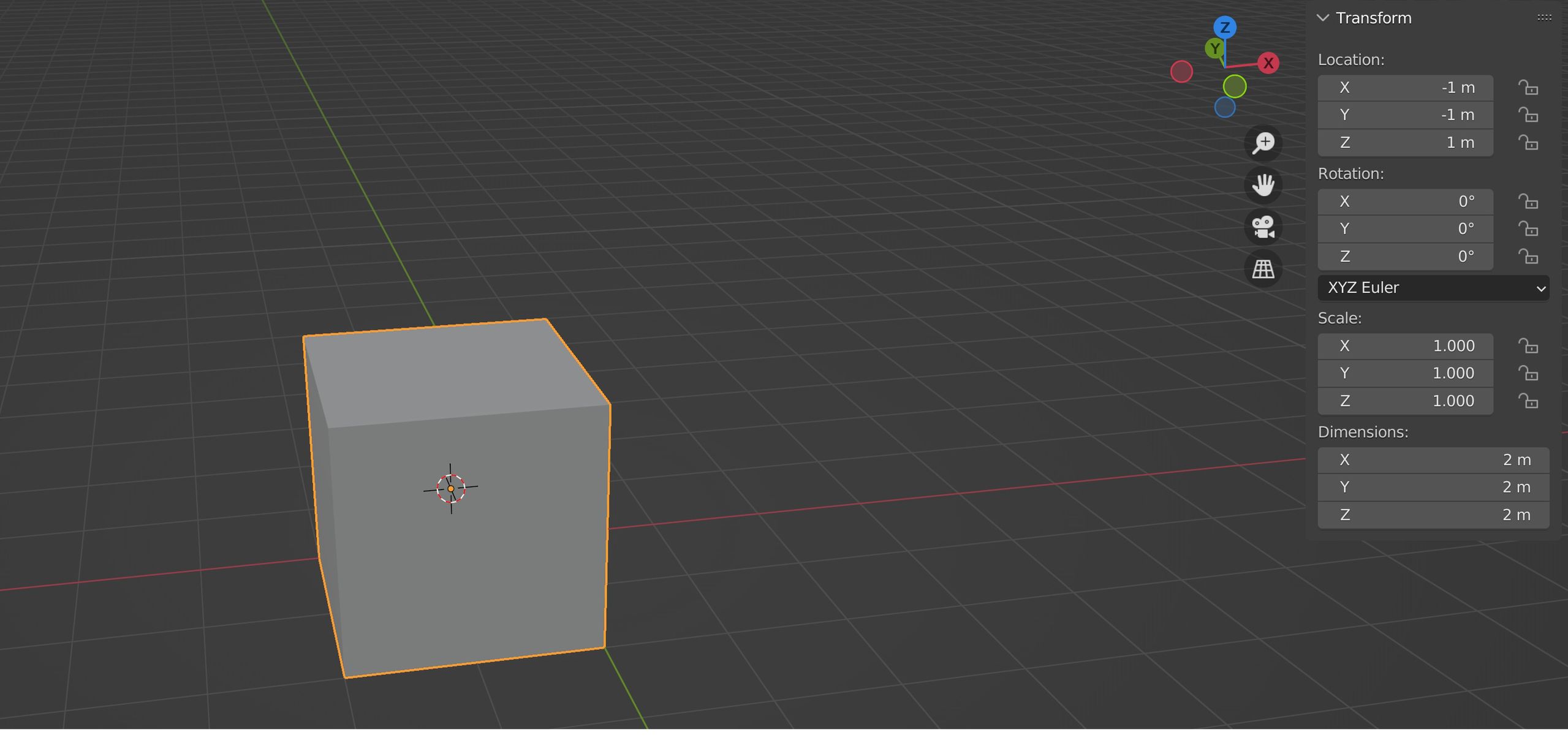
Blender to otwarte oprogramowanie, które jest chętnie wybierane przez osoby pragnące zgłębić tajniki modelowania 3D. Naukę najlepiej rozpocząć od poznania podstawowych czynności; będą one nam towarzyszyć przez długi czas. Ustawianie środka obiektu w Blenderze do takich czynności należy.

Blender: środek obiektu i 3D Cursor

Najpierw trzeba zrozumieć, czym jest "środek obiektu", a czym jest 3D Cursor. Zazwyczaj, gdy włączymy Blendera, widzimy cube'a. Przyjrzyjmy się mu, bo jego lokalizacja dużo mówi. Znajduje się on w punkcie o współrzędnych 0,0,0 – w zasadzie nie "on", tylko jego środek - mała, pomarańczowa kropeczka. Te same współrzędne ma 3D Cursor. To są dwa różne elementy.

  • Blender: "środek obiektu" a 3D Cursor
  • Blender: Origin i 3D Cursor
  • Origin: jego współrzędne
[1/3] Blender: "środek obiektu" a 3D Cursor Źródło zdjęć: dobreprogramy | Sebastian Barysz

Origin to nasz "środek obiektu", ale z tą różnicą, że origin nie musi znajdować się w centrum obiektu, możemy go ustawić wszędzie tam, gdzie chcemy (nawet poza obiektem!). Owszem, w początkowej scenie znajduje się w środku cube'a. Origin to punkt w przestrzeni, który reprezentuje nasz obiekt. Natomiast 3D Cursor to punkt w przestrzeni określający, gdzie pojawią się nowe obiekty i przydaje się do wielu operacji. Tutaj również możemy zmienić jego położenie.

Blender: zmiana położenia Origin w obrębie jednego obiektu

Teraz chcemy, aby Origin zmienił położenie. W tym celu musimy mu podpowiedzieć, dokąd ma iść. Przechodzimy do Edit Mode i zaznaczamy... w zasadzie cokolwiek. Może to być wierzchołek. Następnie korzystamy ze skrótu Shift+S; otwiera się menu, z którego należy wybrać opcję Cursor to Active (lub wcisnąć "3"). Nasz 3D Cursor znalazł się tam, gdzie zaznaczyliśmy. Nadal nie mamy Origina w tym miejscu.

Program Blender posiada funkcje, która pozwala nam zmienić środek obiektu poprzez zmianę położenia Origina.
Blender: W Edit Mode przydaje się skrót Shift+S © dobreprogramy | Sebastian Barysz

Blender: ustawianie środka w innym miejscu

Teraz wystarczy wrócić do Object Mode i wykonać dwie operacje:

  1. Zaznaczamy obiekt, otwieramy prawym przyciskiem myszy specjalne menu i wybieramy opcję Origin to 3D Cursor.
  2. Teraz nasz Origin i 3D Cursor znajdują się w tym samym miejscu. Możemy też sprawić, że Origin ponownie znajdzie się w środku. W tym celu należy z tego samego menu wybrać opcję Geometry to Origin.

W skrócie: wybieramy miejsce, gdzie ma znaleźć się 3D Cursor, a następnie przesuwamy Origin do 3D Cursora, a na koniec możemy przesunąć geometrię obiektu do Origina. Zrzuty ekrany doskonale obrazują, jak przebiega ten proces w programie Blender.

  • Blender: Origin do 3D Cursora
  • Blender: jak ustawić środek obiektu?
  • Blender: geometria do "środka obiektu"
  • Blender: efekt przeprowadzonych operacji
[1/4] Blender: Origin do 3D Cursora Źródło zdjęć: dobreprogramy | Sebastian Barysz

Blender: podstawowe błędy i skróty klawiszowe

Położenie 3D Cursora zmieniliśmy za pomocą Edit Mode. Możliwe to jest również w Object Mode. Dość często w ferworze modelowania zdarza się, że przesuniemy 3D Cursor. Zazwyczaj odbywa się to "niechcący". Wystarczy przytrzymać klawisz Shift i kliknąć gdziekolwiek prawym przyciskiem myszy. No i mamy problem. Jak zresetować położenie jego położenie w Blenderze? Wystarczy użyć skrótu Shift+C. 3D Cursor wraca na sam środek sceny.

Wybrane dla Ciebie
Wyciek danych klientów polskich sklepów. 130 tys. pokrzywdzonych
Wyciek danych klientów polskich sklepów. 130 tys. pokrzywdzonych
mBank zmienia wymagania aplikacji. Niektórzy muszą wymienić telefon
mBank zmienia wymagania aplikacji. Niektórzy muszą wymienić telefon
Awaria w Pekao S.A. Problem z bankowością (aktualizacja)
Awaria w Pekao S.A. Problem z bankowością (aktualizacja)
Zakazy social mediów dla nastolatków. Eksperci widzą problem
Zakazy social mediów dla nastolatków. Eksperci widzą problem
Zagrożenia w sieci. Na nie narażone są dzieci
Zagrożenia w sieci. Na nie narażone są dzieci
Sextortion: na czym polega internetowy szantaż?
Sextortion: na czym polega internetowy szantaż?
Koniec dominacji USA w Europie? Francja porzuca Windowsa
Koniec dominacji USA w Europie? Francja porzuca Windowsa
Ministerstwo Cyfryzacji zachwala mSzyfr. Nowy, bezpieczny komunikator
Ministerstwo Cyfryzacji zachwala mSzyfr. Nowy, bezpieczny komunikator
Zapłacą 99 mln dol. Pozwolą naprawić ciągniki bez oficjalnego serwisu
Zapłacą 99 mln dol. Pozwolą naprawić ciągniki bez oficjalnego serwisu
Komunikat Pekao S.A. Dotyczy wszystkich klientów
Komunikat Pekao S.A. Dotyczy wszystkich klientów
Copilot znika. Microsoft wycofuje się z agresywnej promocji
Copilot znika. Microsoft wycofuje się z agresywnej promocji
Santander Bank Polska zmienia nazwę. Będzie nowy adres WWW
Santander Bank Polska zmienia nazwę. Będzie nowy adres WWW
MOŻE JESZCZE JEDEN ARTYKUŁ? ZOBACZ CO POLECAMY 🌟