Blender: jak połączyć dwa obiekty?

Łączenie obiektów w programie Blender jest niezwykle łatwym procesem. Warto go opanować, ponieważ jest to niezbędny element podczas projektowania 3D.

Funkcja łączenia obiektów w programie Blender jest podstawą w tworzeniu modelów 3D.Jak połączyć dwa obiekty w Blenderze?
Źródło zdjęć: © dobreprogramy | Sebastian Barysz
Sebastian Barysz

Blender to otwarte, darmowe oprogramowanie, które umożliwia min. trójwymiarowe modelowanie, tworzenie animacji oraz renderowanie. Blender ma znacznie więcej zastosowań. Dość wspomnieć o wbudowanym module do kreowania rysunków 2D, jednak łączenie obiektów jest ściśle związane z modelowaniem 3D. Jak zatem połączyć dwa obiekty?

Blender: łączenie obiektów bez naruszania geometrii

Najprostszym sposobem na scalanie obiektów w Blenderze jest ich łączenie bez naruszania geometrii i można tego dokonać w Object Mode. Tu warto podkreślić, że jeśli nasz projekt wymaga połączenia więcej niż dwóch obiektów, to jak najbardziej jest to możliwe, ponieważ obowiązuje te same zasady. Aby rozpocząć, tworzymy obiekty, które chcemy scalić. W naszym przykładzie jest to cube oraz cylinder.

Obiekty w Blenderze można dowolnie przeskalować, obrócić i ostatecznie umieścić w dowolnym miejscu. Nie jest konieczne, aby nasze bryły miały ze sobą "kontakt", w tym przypadku jednak mają. Następnie, lewym przyciskiem myszy należy zaznaczyć pierwszy obiekt i - trzymając klawisz Shift - drugi. Teraz pozostaje użycie skrótu klawiszowego Ctrl+J. Obiekty zostały scalone.

  • Tworzymy obiekty, nadajemy im nazwy
  • Obiekty można przeskalować, a następnie zaznaczyć
  • Skrót klawiszowy Ctrl+J scala obiekty
  • Powstał jeden obiekt
[1/4] Tworzymy obiekty, nadajemy im nazwy Źródło zdjęć: dobreprogramy | Sebastian Barysz

Łącząc w Blenderze obiekty za pomocą funkcji Join, istotna jest kolejność zaznaczania obiektów. Ostatni z zaznaczonych obiektów (w tym przypadku był nim cube) to tak zwany Active Object. Co to oznacza? Poniższy przykład doskonale obrazuje zagadnienie.

Blender: obiekty przejmują właściwości od Active Object

By zobrazować problem, stworzyłem cube'a, na którym użyłem modyfikatora Subdivision Surface. Następnie obiekt został przeskalowany. Ponownie używam funkcji Join; cylinder zaznaczony jako pierwszy obiekt, a cube z modyfikatorem - jako drugi (ostatni), przez co Blender uznaje go za Active Object.

Po scaleniu okazuje się, że pierwszy zaznaczony obiekt przejął właściwości drugiego (ostatniego): przejął jego skalę, jego modyfikatory, nazwę oraz środek. Stąd cylinder ma dość niepokojący kształt, ponieważ n-gony "nie lubią" tego modyfikatora.

  • Cube z modyfikatorem Subdivision Surface tworzy kulę
  • Ostatni wybrany obiekt przekazuje swoje właściwości
  • Rozwiązaniem jest zatwierdzenie modyfikatorów
[1/3] Cube z modyfikatorem Subdivision Surface tworzy kulę Źródło zdjęć: dobreprogramy | Sebastian Barysz

By nie dopuścić do takiej sytuacji, należy - przed scalaniem obiektów - zatwierdzić modyfikatory w Active Object, oraz "zaktualizować" skalę. W Blenderze najszybciej można to zrobić otwierając panel skrótem klawiszowym Ctrl+A i wybierając "Scale" (S), przy zaznaczonym obiekcie. Można też otworzyć panel boczny i wpisać ręcznie w każdej z trzech osi wartość 1. To samo tyczy się właściwości Rotation.

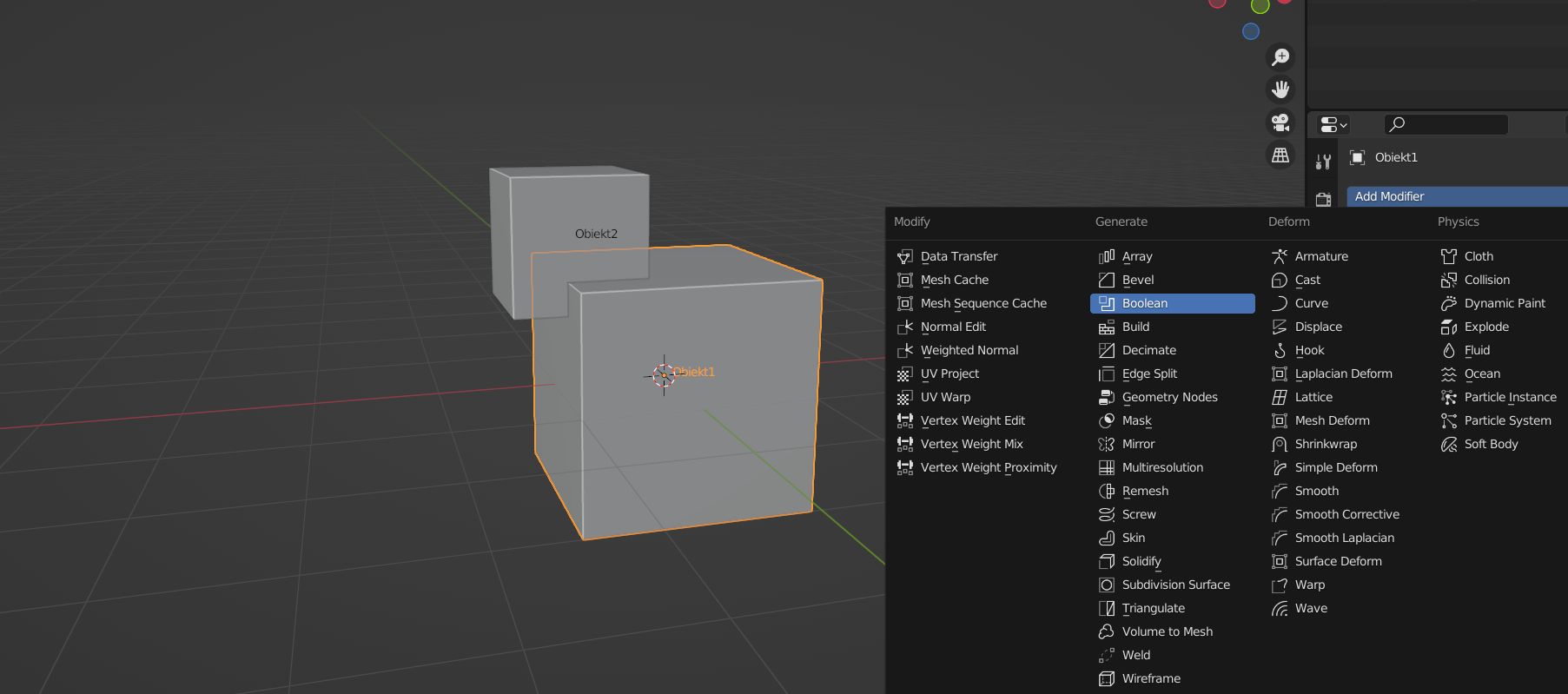
Blender: łączenie obiektów modyfikatorem Boolean

Opisana metoda to doskonałe rozwiązanie, gdy trzeba szybko i sprawnie połączyć dwa (lub więcej) obiektów w Blenderze. Jest to niezwykle przydatne w sytuacji, gdy "szkoda czasu" na edytowanie geometrii, bo obiekt może znajdować się na drugim planie i wszelkie niuanse i tak nie będą widoczne na renderze. Istnieje też metoda, dzięki której ingerujemy w geometrię. Mowa o modyfikatorze Boolean.

W tym przypadku po otwarciu Blendera i projektu należy aktywować modyfikator na wybranym obiekcie i - klikając na checkbox - wskazać drugi, dzięki któremu przeprowadzimy operacje boolowskie.

Wyróżniamy trzy: Intersect, Difference oraz Union. Interesuje nas ten ostatni, więc należy zaznaczyć Union, a na samym końcu zatwierdzić modyfikator. W tym przypadku łatwo dostrzec brzydkie cieniowanie w miejscu łączenia. Wynika to z tego, że obiekt został skopiowany; pierwowzór nadal istnieje, ale zduplikował się na potrzeby operacji.

  • Modyfikator boolean pozwala łączyć obiekty i nie tylko
  • Union to jedna z trzech operacji boolowskich
  • Po zatwierdzeniu modyfikatora, obiekty zostały złączone
  • Boolean ingeruje w geometrię. Podgląd w Edit Mode
[1/4] Modyfikator boolean pozwala łączyć obiekty i nie tylko Źródło zdjęć: dobreprogramy | Sebastian Barysz

Blender: łączenie obiektów za pomocą Bool Tool

Bool Tool to w pełni darmowy addon do Blendera, który usprawnia korzystanie z modyfikatora Boolean. Warto mieć go w swojej kolekcji dodatków. Jego działanie jest niezwykle proste. Wystarczy zaznaczyć pierwszy, a potem drugi obiekt i użyć skrótu klawiszowego Ctrl i + na numpadzie.

Tym sposobem modyfikator otworzy się samoistnie i ominie nas konieczność "przeklikania się" przez opcje. Jego przewagą jest to, że widzimy efekty w czasie rzeczywistym, bez jego wcześniejszego zatwierdzania. Przydatne szczególnie, gdy używamy opcji Difference.

  • Darmowy addon Bool Tool usprawnia łączenie obiektów
  • Bool Tool "w akcji"
[1/2] Darmowy addon Bool Tool usprawnia łączenie obiektów Źródło zdjęć: dobreprogramy | Sebastian Barysz

Jak widać, łączenie obiektów w programie Blender jest niezwykle proste. Należy jedynie pamiętać o pewnych zasadach i wiedzieć, jaki efekt chcemy osiągnąć.


Sebastian Barysz, dziennikarz dobreprogramy.pl

Wybrane dla Ciebie
Wyciek danych klientów polskich sklepów. 130 tys. pokrzywdzonych
Wyciek danych klientów polskich sklepów. 130 tys. pokrzywdzonych
mBank zmienia wymagania aplikacji. Niektórzy muszą wymienić telefon
mBank zmienia wymagania aplikacji. Niektórzy muszą wymienić telefon
Awaria w Pekao S.A. Problem z bankowością (aktualizacja)
Awaria w Pekao S.A. Problem z bankowością (aktualizacja)
Zakazy social mediów dla nastolatków. Eksperci widzą problem
Zakazy social mediów dla nastolatków. Eksperci widzą problem
Zagrożenia w sieci. Na nie narażone są dzieci
Zagrożenia w sieci. Na nie narażone są dzieci
Sextortion: na czym polega internetowy szantaż?
Sextortion: na czym polega internetowy szantaż?
Koniec dominacji USA w Europie? Francja porzuca Windowsa
Koniec dominacji USA w Europie? Francja porzuca Windowsa
Ministerstwo Cyfryzacji zachwala mSzyfr. Nowy, bezpieczny komunikator
Ministerstwo Cyfryzacji zachwala mSzyfr. Nowy, bezpieczny komunikator
Zapłacą 99 mln dol. Pozwolą naprawić ciągniki bez oficjalnego serwisu
Zapłacą 99 mln dol. Pozwolą naprawić ciągniki bez oficjalnego serwisu
Komunikat Pekao S.A. Dotyczy wszystkich klientów
Komunikat Pekao S.A. Dotyczy wszystkich klientów
Copilot znika. Microsoft wycofuje się z agresywnej promocji
Copilot znika. Microsoft wycofuje się z agresywnej promocji
Santander Bank Polska zmienia nazwę. Będzie nowy adres WWW
Santander Bank Polska zmienia nazwę. Będzie nowy adres WWW
ZATRZYMAJ SIĘ NA CHWILĘ… TE ARTYKUŁY WARTO PRZECZYTAĆ 👀